当前页面:首页 >>raybet电竞竞猜app >>lol雷竞技竞猜 >>县政府工作部门信息公开目录>>县审计局 >>通知公告

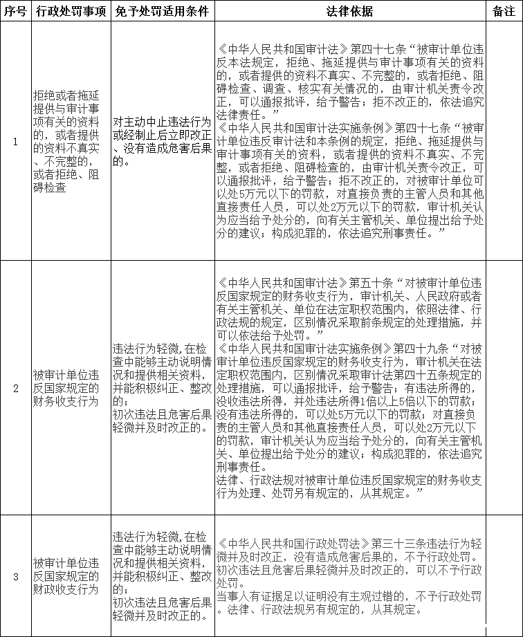
雷竞技app下载官方版iso审计局免罚事项清单

来源:县审计局     发布时间:2024-02-26 10:47


扫一扫在手机打开当前页

相关稿件

Baidu
RAYBET登陆