当前页面:首页 >>ljj雷竞技官方客服 >>本地专题 >>优化营商环境专栏>>raybet电竞不结算

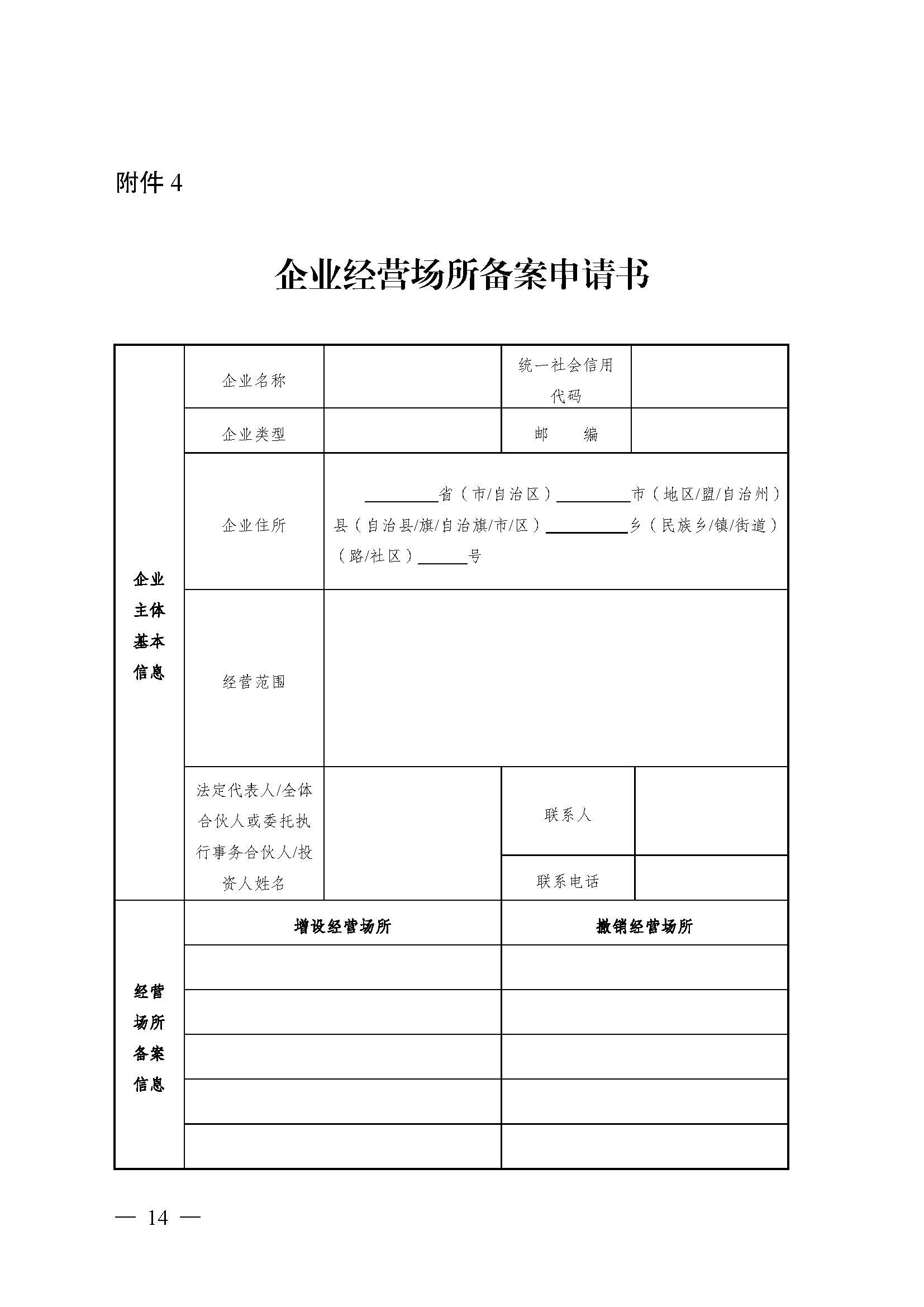
关于贯彻执行《湖南省放宽市场主体住所(经营场所)登记条件的规定》的实施意见

来源:雷竞技app下载官方版iso市场监督管理局     发布时间:2022-05-17 08:29


扫一扫在手机打开当前页

相关稿件

Baidu
RAYBET登陆